全部分类

    EDP-D2体外膈肌起搏器

    商品价格:电议库存情况:现货、预订配送方式:苏州自提或第三方快递订购方式:签约购买咨询热线:18900616086
  • 产品简介
  • 产品参数

    QQ截图20200714131745.png

    EDP-D2体外膈肌起搏器

     EDP-D2 便携一体化多功能、多用途机型:

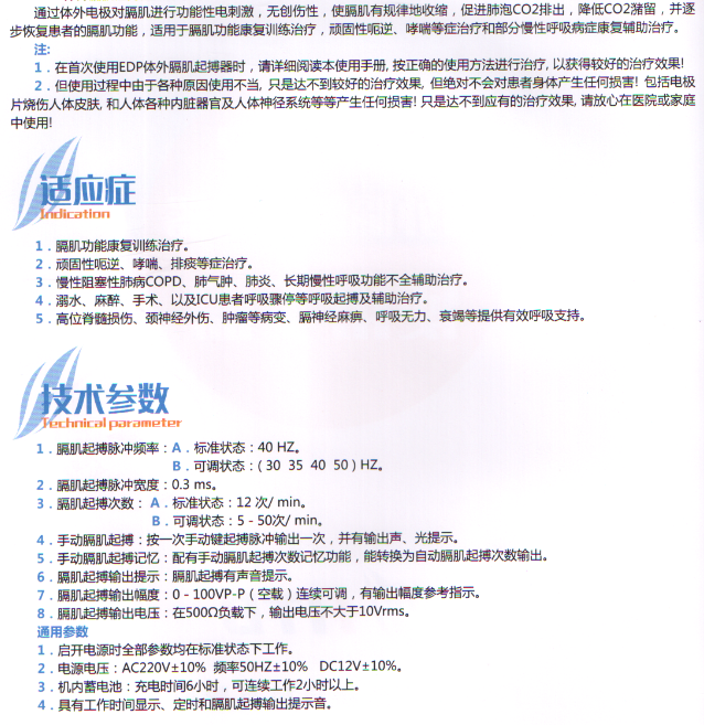
           适用范围:

           1、适用于临床呼吸起搏治疗

           2、膈肌功能性康复训练治疗

           3、呼吸衰竭辅助治疗

           4、顽固性呃逆治疗

           5、院前呼吸抢救辅助设备,代替人工呼吸

           适应户外使用:

           内装可自动充电蓄电池在无外接交流电源时可连续工作3小时以上,在无外接交流电源时亦可用汽车电源长期工作。

    QQ截图20200714131952.png