
文章关键要点:
◉大脑中的大多数细胞是神经元(发送消息)或神经胶质细胞(保护神经元)
◉星形胶质细胞是突触附近发现的一种神经胶质细胞。
◉研究人员发现了一种新型星形胶质细胞,它积极地参与神经传递,使自身成为神经元和神经胶质细胞之间的混合体。
···文章共计1000字,预计阅读时长6分钟···
⬇️
在原先的传统理念中,大脑中的大多数细胞要么是神经元,要么是神经胶质细胞。神经元使用电信号和化学信号通过称为突触的小间隙相互发送信息,而神经胶质细胞的存在是为了支持和保护神经元。
星形胶质细胞是突触附近发现的一种神经胶质细胞。由于星形胶质细胞与大脑信号发送和接收的地方非常接近,因此研究人员怀疑星形胶质细胞可能在大脑内部的信息传递(又称“神经传递”)中发挥积极作用,但在之前,没有人能够证明这一理论。
“瑞士研究人员发现了第三种脑细胞,它似乎是其他两种主要类型的混合体,它的出现将有可能成为治疗许多脑部疾病新方案的明灯。”
新的脑细胞:Wyss生物和神经工程中心与洛桑大学的研究人员明确证明,一些星形胶质细胞确实积极参与神经传递,使它们成为神经元和神经胶质细胞的混合体。
···这第三种脑细胞被称为“谷氨酸能星形胶质细胞”···
⬇️
研究:神经传递始于神经元释放一种称为神经递质的化学物质,因此研究人员在研究中所做的第一件事就是研究星形胶质细胞是否可以释放神经元使用的主要神经递质:谷氨酸。
通过分析取自小鼠大脑的星形胶质细胞,他们发现大脑海马体中的某些星形胶质细胞确实包含分泌谷氨酸所需的“分子机制”。当他们查看人类神经胶质细胞的数据集时,他们发现了相同机制的证据。
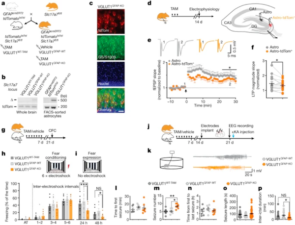
为了证明这些杂交细胞实际上在大脑信号传导中发挥作用,研究人员抑制了它们在小鼠大脑中分泌谷氨酸的能力。这导致啮齿动物出现记忆问题。
图示:星形胶质细胞中的VGLUT1缺失会导致皮质-海马回路中的LTP、记忆力和急性癫痫发作模式发生变化。
“我们接下来的研究将探索这种类型的细胞对阿尔茨海默病记忆障碍的潜在保护作用。”——安德烈·沃尔泰拉(基础神经科学系,洛桑大学研究员)
但研究人员不确定为什么大脑已经有神经元时还需要谷氨酸能星形胶质细胞,但沃尔泰拉怀疑混合脑细胞可能有助于信号的分配——单个星形胶质细胞可以与数千个突触接触。
“通常,我们的神经元信息需要传播到更大的集合,而神经元不太擅长协调这一过程。”——安德烈·沃尔泰拉
展望未来:需要更多的研究来了解新的脑细胞如何在人类大脑中发挥作用,但它在小鼠记忆中发挥作用的发现表明它可能将是阿尔茨海默病治疗的一个有价值的研究方向。
