
——海马体、前额皮质和丘脑之间的同步活动在记忆巩固中发挥着重要作用。
···
长久以来,“人类为什么睡觉”这个疑问在很大程度上还是一个值得深究的谜题。目前来说,人类了解的睡眠的作用至少有两个重要的神经功能。
其中之一是"家政服务"。当人们睡觉时,称为类淋巴系统的血管网络会清除大脑中的“垃圾”(积聚在大脑中的有毒代谢产物,其中一种是β-淀粉样蛋白,这是阿尔兹海默症的特征之一。),但如果有睡眠障碍,则可能会损害这一过程,从而导致神经退行性疾病。
还有一点,新形成的记忆在睡眠期间会得到加强或巩固。记忆巩固被认为是海马体和额叶皮层这两个大脑结构之间相互作用的结果,但确切的机制尚不清楚。
近期,加州大学洛杉矶分校和特拉维夫大学的研究人员进行了一项新研究涉及直接从神经外科患者的大脑进行刺激和记录,为海马体和前额皮质之间的协调活动如何巩固记忆提供了直接证据。
大多数大脑研究都是使用动物模型进行的,而对人类参与者进行的研究几乎总是使用间接、非侵入性的方法来探测大脑。Maya Geva-Sagiv 和她的同事获得了这次难得的机会,对 18 名接受神经外科评估的患者进行实验,目的是治疗严重的耐药性癫痫。通常涉及将电极植入患者的大脑,然后等待他们癫痫发作。电极可以帮助外科医生识别引起癫痫发作的异常组织,以便可以安全地将其切除而不会损坏邻近组织。
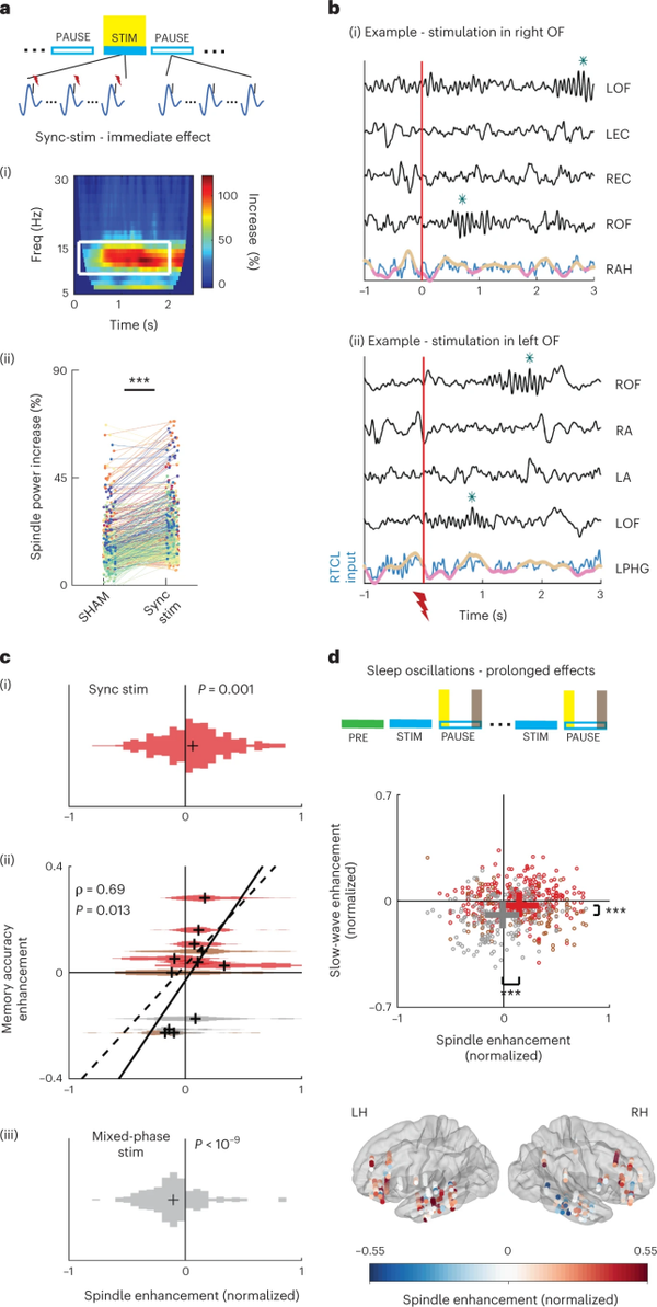
在获得患者的书面同意后,Geva-Sagiv 和她的同事植入了深度电极,以刺激和监测海马体和前额皮质中单个神经元的活动。连续三个晚上,他们向患者展示知名名人与动物配对的照片,并要求他们回忆哪些与哪些配对,无论是在之后立即回忆还是在第二天早上回忆。
经过一整晚不受干扰的睡眠后,患者的记忆回忆比在看到照片后立即进行测试时更准确。但当他们在第三晚接受脑电刺激时,他们的记忆力进一步提高。
——高频“伽玛”振荡有助于长期记忆,低频“θ”脑电波有助于工作(或短期)记忆。
为了实现这一目标,研究人员监测了患者睡眠时的大脑活动,以确定睡眠的非快速眼动(NREM)阶段,在此期间发生记忆巩固。当患者进入这个睡眠阶段时,研究人员向海马体和前额皮质发送小脉冲,这有效地导致这两个区域的细胞同步放电。
电刺激通过增强睡眠纺锤波(NREM 睡眠期间发生的一种脑电波模式),以及通过耦合海马体、前额叶皮层和丘脑(传递和处理流向大脑皮层的信息)的脑电波,明显改善了记忆巩固。
发表在《自然神经科学》杂志上的研究结果提供了直接证据,表明海马体、前额皮质和丘脑之间的同步活动在记忆巩固中发挥着作用。他们认为,广泛用于治疗帕金森病症状的深部脑刺激也可用于改善阿尔茨海默病和其他形式痴呆症患者的记忆力。