
由于心脏骤停涉及意识丧失,可以假设大脑活动是随着人的死亡而逐步下降的,也就是意识慢慢模糊。然而,各行各业的人都描述在濒死体验中大脑是非常清醒的,一些动物研究还表明大脑活动实际上在死亡的那一刻会更加活跃。
由密歇根大学的Jimo Borjigin 领导的一组研究人员记录了老鼠在心脏骤停致死后大脑中瞬间出现的电活动激增现象。
前不久,发表在美国国家科学院院刊上的一项后续研究表明,类似的活动模式也发生在垂死的人类大脑中。
这项研究是针对在密歇根大学医院神经重症监护病房死亡的四名昏迷患者进行的。为了调查大脑中发生了什么在死亡的那一刻,Borjigin 和她的同事分析了这四名患者在呼吸机关闭前后的脑电图 (EEG) 数据。
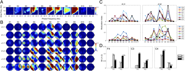
在停止生命维持系统后的几秒钟内,其中两名患者表现出神经生理活动激增,其特征是在局部和整体水平上几个不同的脑波“波段”发生了变化。高频伽玛波(与注意力和感知相关)和低频贝塔波(与注意力和专注力相关)变得更大,并且在多个大脑区域变得更紧密地耦合。此外,两个半球不同区域内不同频率的脑电波也变得更加同步。
重要的是,在朝向大脑后部的所谓“热区”内,多个频段的功能连接似乎出现了短暂的增加,其中包括颞叶、顶叶和枕叶交界处的几个区域,并且是被认为对有意识的处理至关重要。这个热区和部分额叶皮层之间的连接也增加了。
数据记录的原始采样频率为 512 Hz。通过减去每个通道在每个时间点的平均电位,重新参考使用 Fpz 参考记录的来自国际 10/20 系统的 19 个 EEG 通道。陷波滤波器用于去除 EEG 信号中的 60 Hz 伪影及其超谐波。6 个频段被定义为 delta(0 到 4 Hz)、theta(4 到 8 Hz)、alpha(8 到 13 Hz)、beta(13 到 25 Hz)、gamma1(25 到 55 Hz)和 gamma2( 80 至 150 赫兹)。
【回顾往期文章:神经振荡——解读 EEG 频带】
可用数据:原始EEG和频段数据
采样方法:顺序采样,单DC
采样率:1024内部下采样到128 SPS
分辨率:14位,1SB=0.51μV(16位ADC,丢弃2位仪器本底噪声),每个样本压缩的较大压摆率为32如V。
带宽:0.16 - 43z , 50 Hz和60Hz的数字陷波滤波器
动态范围(输入多考):8400μV(pp)
耦合模式:交流耦合
该研究表明,停止患者的生命支持会触发整个大脑的电活动瞬态激增。研究人员表示,他们观察到的大脑活动模式可能解释了濒死体验期间大脑感知的主观报告。
然而,在这种情况下,垂死的病人完全无法交流,因此不能断定在他们两人身上观察到的大脑活动与濒死体验有关。相反,它可能是人工制品,或者是某些病理过程的结果。
即便如此,研究人员认为,他们的发现值得进一步研究心脏骤停期间的“隐藏”意识,并可能更能进一步探索人类大脑的意识机制。
►如果您想了解更多关于用于研究EEG的主要方法,请留言联系我们免费咨询更多有关资讯哦。


