公司首页
关于我们
公司简介
测评服务团队
荣誉资质
企业文化
企业价值
产品中心
心理学
生物力学
人因工程与人机工效
虚拟仿真
人机工程基础测量仪
解决方案
人因工程与工效测评
人因工程与人机交互 用户体验研究
人因工程与虚拟仿真
生物力学与康复训练
生物医学与临床研究
消费者行为与市场研究
心理学与行为学研究
心理学与神经科学研究
深度服务
实验方案设计
设备租赁
用户体验研究测评服务
新闻资讯
公司新闻
行业新闻
学习与分享
人才招聘
线上课堂
线上课堂
软件下载
联系我们
在线留言
公司首页
关于我们
公司简介
测评服务团队
荣誉资质
企业文化
企业价值
产品中心
心理学
生物力学
人因工程与人机工效
虚拟仿真
人机工程基础测量仪
解决方案
人因工程与工效测评
人因工程与人机交互 用户体验研究
人因工程与虚拟仿真
生物力学与康复训练
生物医学与临床研究
消费者行为与市场研究
心理学与行为学研究
心理学与神经科学研究
深度服务
实验方案设计
设备租赁
用户体验研究测评服务
新闻资讯
公司新闻
行业新闻
学习与分享
人才招聘
线上课堂
线上课堂
软件下载
联系我们
在线留言
×
新闻资讯
公司新闻
行业新闻
学习与分享
人才招聘
产品展示
EMOTIV Epoc X 无线便携式脑电仪
在国际上多次获得殊荣的EMOTIV Epoc X是一个14通道无线脑电图(EEG),设计更符合实际的研究,先进的脑机接口(BCI)应用程序。通过Pure•EEG软件EPOC+能提供密集的记录数组,高品质、原始脑电图数据。
VIEW MORE
新闻资讯
清华大学主办,全球学者共话人因与智能交互
免费!高效 EEG/ERP 数据分析 MATLAB 工具分享
脑电(EEG)公开数据集/平台汇总
EDA皮电信号采集与分析技术综述
优化EEG ICA分解:静态与移动实验中数据清理的方法研究
学习与分享
您的当前位置:
首页
>
新闻资讯
>
学习与分享
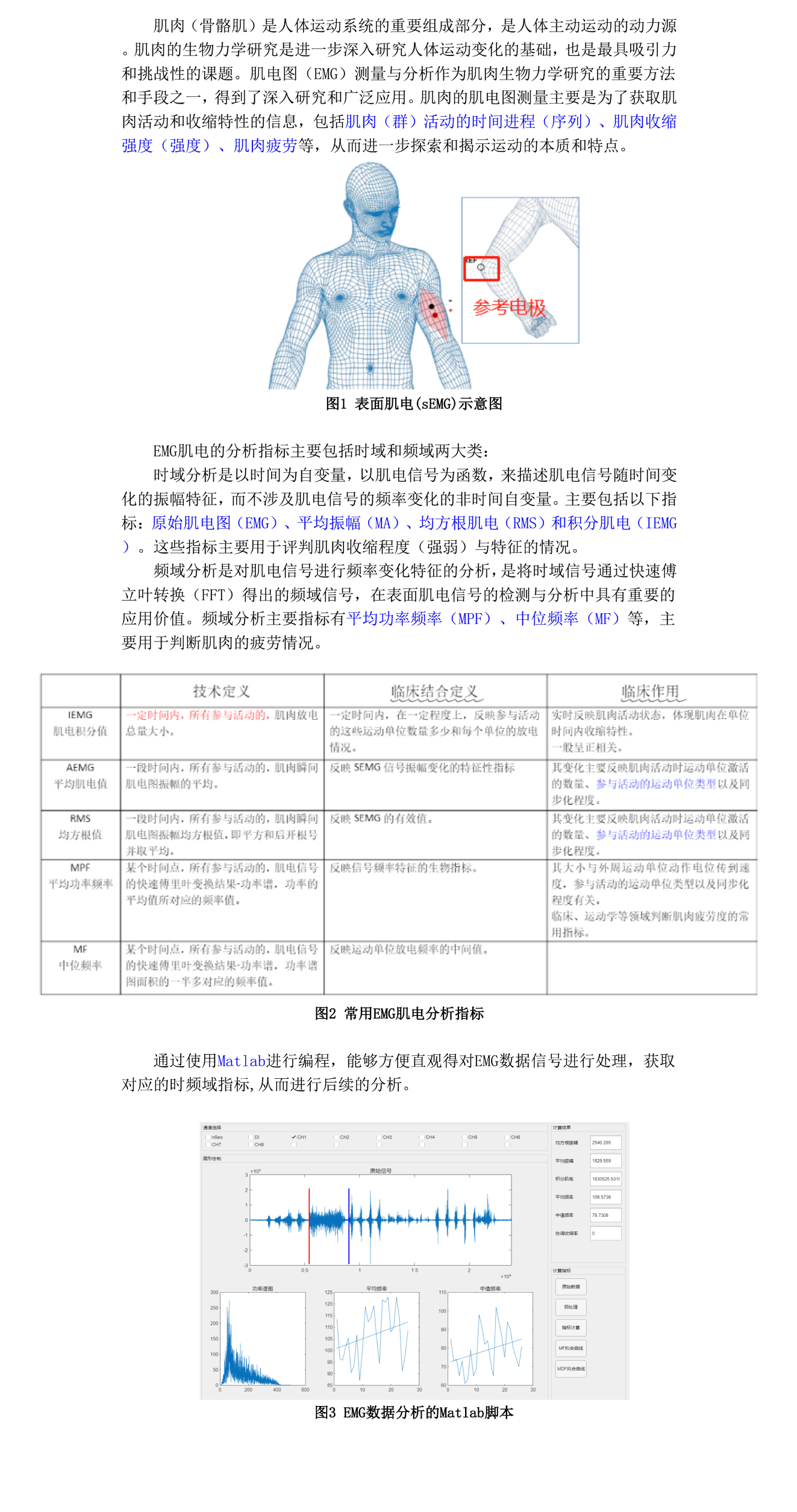
EMG肌电分析中的一些常用指标
来源:未知 │ 发表时间:2022-07-20 |
浏览数:载入中...
上一个
瞳孔在心理学中的应用
下一个
诱发反应电位
相关新闻
EEG vs ERP:哪个适合你的研究?
2024-11-21
MATLAB脑电数据处理精要(一、概述)
2024-11-12
深夜锦囊:睡眠期间的大脑电击增强记忆
2023-12-27
新发现!你不知道的新型脑细胞!
2023-10-26
脑电图计算模型及应用(上)
2023-05-11
神经振荡——解读 EEG 频带
2023-05-06
使用 E4 通过机器学习方法测量压力强度
2023-04-18
销售一部
销售二部
hgxtkooLpEVOLS4ZQosQ2lS6MADn1au2CEs9K75yubDi3qw66E0y87K8kv+aO8dRB1U31hoxqSz4FFU7ACoix/GbKrrVtQullTVcVquOG1bDhOyculjKd82ZUWG93n6Fz1bTEHxco78p8LLB51az3eo3LsRH87sTdQe179+B2H8JVtfQS+UnBwPX1AKg4BhEhC0m1wrffUTiuCedWsSo0/ZIsurUarg9